
Who Taught Trump about Weaponized Migration?
One of Trump's most horrifying lines from the G-7, basically threatening the kind of weaponized migration that threatens to rip apart the European project, suggests someone very savvy has privileged access to Trump.

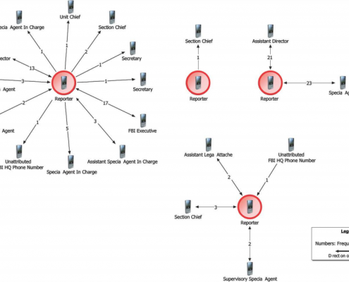
The Most Irresponsible Thing Michael Horowitz Has Done as DOJ IG
I'm a big fan of Michael Horowitz. But releasing link analyses on which Agents talk to reporters without telling us whether they confirm the widespread understanding that the famously anti-Hillary NY office leaks like a sieve was inexcusably irresponsible.

In Attempt to Learn How Much Mueller Knows about Roger Stone's "Collusion," Devin Nunes Blames FBI for Stone and Michael Caputo's Perjury to HPSCI
Roger Stone and Michael Caputo lied to Devin Nunes' committee to hide one instance where they considered conspiring with a Russian to obtain dirt on Hillary Clinton. Devin Nunes' response to that clear case of perjury is to call for the impeachment of Rod Rosenstein and Christopher Wray.

Rat-Fucker Extraordinaire Roger Stone Probably Had Far More Damning Texts Seized by FBI on March 9
Roger Stone is back in the limited hangout business, this time in regards to outreach from a Russian former FBI informant offering dirt on the Clinton Foundation.

By January, Trump Believed Manafort Could Flip on Him; Since Then, Trump Learned Mueller Wanted to Know about Manafort's Requests to Russia for Help
Back in January, Trump was telling friends and aides that Manafort had information that could incriminate him if he flipped. Since then, Mueller informed Trump that he wanted to know if Trump knew about Manafort's requests to Russia for help on his election.

The IG Report (and Public Evidence) Shows that Peter Strzok Lost the Argument to Investigate Aggressively
Trump thinks Peter Strzok's texts are evidence of a conspiracy against him. Instead, they're proof that Strzok lost the battles to investigate the suspected Russian assets on his campaign more aggressively.

After Judge Kimba Wood Rules Any Privilege Fight Would Have to Be Public, Cohen or Trump Withdraw Three Claims of Privilege
After Judge Kimba Wood ruled that any fights over privilege determinations for the materials seized from Michael Cohen would have to be public, Cohen or Trump withdrew three privilege claims.

Manafort and His Co-Conspirators Adopt the Communications Habits of David Petraeus and Paula Broadwell
Paul Manafort and his co-conspirators, after having been caught using PRISM servers in November, have moved onto "foldering," the use of draft emails in shared email accounts, to communicate.

Paulie Goes to Prison*
Judge Amy Berman Jackson just sent Paul Manafort to jail to await trial because he violated his release conditions.
The judge said sending Manafort to a cell was “an extraordinarily difficult decision,” but added his conduct left her…

Democracy Against Capitalism: Competing Stories About Wages
Are wages set by markets or power?

Light Cycles
In 8 minutes, 18 seconds light travels from the sun to Earth. In that time, roughly 25 million in national debt accrues. Somewhere around 157,806 tonnes of CO2 is released into the atmosphere. 113,046 years of global human experience goes by in 8 minutes, 18 seconds. Around 900 people die -- a Jonestown Tragedy, if such a thing could be a unit.

Shorter Yevgeniy Prigozhin: Don't Send the PII We Already Stole -- Just Send the Intelligence
In response to Mueller's attempt to keep intelligence out of the hands of Yevgeniy Prigozhin, Concord Management is demanding that Mueller only send the intelligence but not the Personally Identifiable Information Russia already stole.

James Wolfe: The Distinction Between FBI's Investigation of Leaking Classified versus Non-Public Information
Several details about the James Wolfe investigation suggest DOJ may view the false statements charges against James Wolfe as a

Ty Cobb's Claim about White House Counsel Recusal Can Only Be Narrowly True
Ty Cobb is publicly claiming that Don McGahn recused the entire White House Counsel's Office from the Russia investigation. But that probably happened later than Cobb is suggesting.

The Decline and Recent Fall of Manafort's Hapsburg Empire
Manafort would have been fucked even if he had used sound operational security, because the guy he tried to get to lie for him took screen caps of his WhatsApp texts in real time.

Mueller to Yevgeniy Prigozhin: Sure You Can Have Discovery ... If You Come to the United States to Get It
Mueller has sent a key message to Yevgeniy Prigozhin. He'll only share discovery with him if he shows up to the US to be arrested before he receives it.

The Crimes with which NSD Envisions Charging Those Attacking Elections
The comparison of what NSD DAAD Adam Hickey thinks might be used to punish those who tampered with a hypothetical election and what Ryan Goodman and Ken Wainstein may hint at what Hickey knows from the Mueller investigation.

The New Cyber Sanctions
Even as Trump was working hard to get Russia admitted back into the G-7, Treasury was preparing new cyber sanctions against a number of "Russian" entities. This appears to be an effort to apply sanctions for activities exploiting routers and…

Revisiting Trump's Joint Defense Agreement
Daily Beast reminds us that Trump and a number of the other subjects of the conspiracy investigation have a joint defense agreement. That's more interesting in light of a number of things we've subsequently learned.

"I Mean His Trump Organization Employees"
For some reason, Ike Kaveladze was particularly interested that Michael Cohen and Keith Schiller showed up in a 2013 video leaked as the Trumps and Agalarovs tried to deal with the June 9 meeting scandal last year.
